<在线配资>新股民短线看盘实战技法入门,掌握操作基础与盘面常识在线配资>
第1章 短线看盘实战技法入门
学前提示
看盘俗称盯盘,是股票投资者重要的日常工作。股票市场每时每刻都在变化,股票投资者尤其是短线投资者要掌握股票市场的动向,就要观察和分析股市行情的变化,学会看盘。
要点展示
短线操作基础
盘面基本常识
短线看盘要点
1.1 短线操作基础
随着我国股票市场的不断发展与完善,越来越多的人开始参与到股市投资中,初入股市的短线投资者,首先要掌握和了解一些基本概念、基本术语。
1.1.1 认识股票投资
熟悉股票的基本概念和相关定义是投资者炒股的前提,下面将具体介绍。
1.股票与投资者的含义
股票和投资者是股票市场中最常听到的词语,那股票和投资者到底是什么呢?其相关定义如图1-1所示。

图1-1 股票和投资者
例如,假设一家股份公司有100个股东,每个人出资10万元,则每人拥有该公司1%的所有权(股权)。股份公司经主管机关核准后,可以印制股票,交于投资者持有,作为代表所有权的凭证,这就是股票的原始意义。
股票一般可以通过买卖方式有偿转让,股东能通过股票转让收回其投资,但不能要求公司返还其出资。股东可以在股票市场上买卖这些股票,这样就形成了股票在不同投资者手中的流通以及所有人和持有份额的变更。
股票像一般商品一样,有价格,能买卖,可以作为质押品。拥有这些股票的人都可以成为公司的股东。股东与公司之间的关系不是债权债务关系,股东是公司的所有者,以其出资额为限对公司负有限责任、承担风险、分享收益。
因此,股票是股份公司发给投资者用以证明其在公司的股东权利和投资入股的份额,并据此获得股利收入的有价证券。
2.股票的特征
股票作为一种有价证券,与储蓄、债券以及基金相比有着独特的特点,主要表现为如图1-2所示的几个方面。

图1-2 股票的特征
专家提醒
股民不能直接进入证券交易所买卖股票,只能通过证券经营机构买卖股票,并凭交易密码或证券账户向券商下达买进或卖出股票的指令,这个过程称为委托。委托的内容包括要买卖股票的代码、数量及买进或卖出股票的价格。委托买入股票的数量必须是100的整倍数,但委托卖出股票的数量则不受该限制。
买卖股票的方式主要有以下4种。
(1)远程终端交易。通过与证券柜台电脑系统连网的远程终端或互联网(如手机、家用电脑等)下达买进或卖出指令。
(2)电话自动交易。通过电话拨打证券营业部柜台的电话自动委托系统,用电话上的数字和符号键输入想买进或卖出股票的代码、数量和价格,从而完成委托。
(3)柜台递单交易。股民利用身份证和账户卡到开户证券营业部柜台填写买进或卖出股票的委托书,然后由柜台的工作人员审核后执行相应的操作。
(4)电脑自动交易。股民可在证券营业部大厅里的电脑上亲自输入买进或卖出股票的代码、数量和价格,由电脑来执行委托指令。
3.股票涨跌的颜色标识
为了直接查看股票的涨跌情况,在我国股市中,红色代表该股票的当前状况为涨,绿色代表该股票的当前状况为跌。
图1-3所示为2015年7月7日股票涨幅最高的前10只股票,图1-4所示为2015年7月7日股票跌幅最高的前10只股票。

图1-3 股票上涨的颜色

图1-4 股票下跌的颜色
1.1.2 短线盘口术语
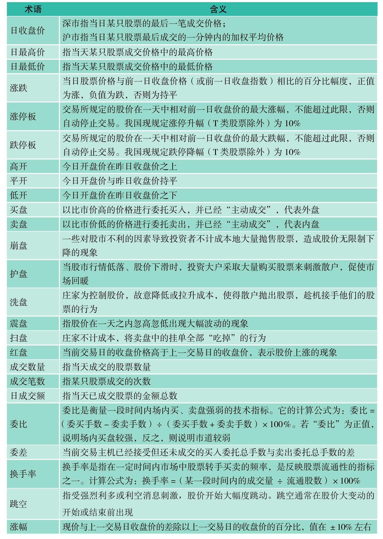
投资股票是一门高深的学问,要想充分认识它,就需要对它的特有术语非常熟悉,表1-1为大家列举了一些常用的股票术语。
表1-1 盘口术语

续表

专家提醒
股票是一种虚拟资本,它本身没有任何价值。股票的价值就是用货币的形式衡量其作为获利手段的价值,包括股票面值、净值、清算价值、市场价值以及发行价5种。
(1)股票面值。用于表明每一张股票所包含的资本数额,以元/股为单位。
(2)股票净值。也称账面价值或每股净资产,是指用会计的方法计算出来的每股股票所包含的资产净值。
(3)股票清算价值。指股份公司关闭后,所清算出的每股股票的实际价值。
(4)股票市场价值。股票在交易过程中交易双方达成的成交价,即通常所说的股票价格。
(5)股票的发行价。上市公司为了确保自身利益和上市成功率等因素,重新制定一个较为合理的价格来发行股票。
1.2 盘面基本常识
如今,很多投资者都选择网上炒股,网上炒股的网站和软件很多,本节以通达信为例,介绍一些股票盘面的基本常识。
1.2.1 股市行情的查看方法
登录炒股软件之后,投资者即可开始查询各类行情信息。
启动炒股软件,首先会看到行情列表窗口,该窗口列举了所有股票的基本信息,如股票代码、股票名称、当日涨幅情况、现价、日涨跌、买入价、卖出价等,如图1-5所示。
在行情列表窗口中,点击对应的表头名称,可根据指定字段对股票进行升序和降序排列,从而方便查看数据,如图1-6所示,分别为按现价的降序顺序和买价的升序顺序查看股票行情。

图1-5 行情列表窗口

图1-6 对行情列表进行降序和升序排列
默认情况下,点击表头名称后,系统会自动按降序排列股票行情,再次点击表头名称即可切换到升序排列。
1.2.2 窗口项目的切换技巧
在行情列表窗口下方,系统根据股票的所属类型将其归到不同的选项中,如A股、中小企业股、创业板块股、B股等,点击对应的选项卡即可切换到相应类别的股票行情列表窗口中,图1-7所示为中小企业股的行情列表窗口。

图1-7 查看中小企业股的行情
如果项目对应选项卡右侧有一个三角形,则说明该项目下包括其他子项目,点击相应标签,在弹出的菜单中选择对应的选项即可切换到相应的股票行情列表窗口,如图1-8所示。

图1-8 项目子菜单
1.2.3 走势图窗口的使用方法
在行情列表窗口中,使用鼠标左键双击某只股票进入其走势图窗口,它是分析盘面的主要窗口之一。默认情况下,系统将显示两个窗口,分别是日K线图窗口和成交量窗口,图1-9所示为神州高铁()的日K线窗口和成交量窗口。

图1-9 神州高铁()的日K线窗口和成交量窗口
对于日K线图窗口,用户可以根据需要更改其显示周期,方法是:在日K线窗口中点击鼠标右键,在弹出的快捷菜单中选择“分析周期”选项,在弹出的子菜单中选择对应的选项更改K线显示周期,图1-10所示为神州高铁()的周K线窗口和成交量窗口。

图1-10 神州高铁()的周K线窗口和成交量窗口
专家提醒
K线是对股市过往情况的记载,股市中的酸甜苦辣、涨涨跌跌都会凝聚成阴阳交错的K线。它直观、立体感强、携带信息量大,能充分显示股价趋势的强弱、买卖双方力量平衡的变化。
阳线和阴线都是一个周期内价格的变化表现,因此K线与周期是密切相关的。而这个周期可以是任意的,可以是一年,也可以是一个月、一个小时、一分钟等。炒股软件为了满足各类投资者的需要,设置了多个常用的时间周期选项,可以由投资者自由选择。例如,庄家做一只股票往往需要一年甚至两年以上的时间,如果遇上大市低迷,潜伏时间就会更长。所以,在日K线图上查找庄家行踪往往是一叶障目,只得片面结论;而从周K线图上去分析,则可以清楚地看出庄家建仓、洗盘、拉抬、出货等过程,可谓一目了然。可以说,周K线图是黑马的放大镜,可令黑马无处遁形。
另外,用户也可以自定义显示走势图窗口中的窗口个数,方法是:在窗口的任意位置点击鼠标右键,在弹出的快捷菜单中选择“窗口个数”选项,在弹出的子菜单中选择对应的选项更改窗口个数,图1-11所示为神州高铁()的3个窗口同步显示效果。

图1-11 神州高铁()多窗口显示
1.3 短线看盘要点
K线窗口右侧即为盘口,该窗口透露出很多盘面信息,它直接反映了委比、委差、量比、涨幅、股本等信息,如图1-12所示,在短线炒股过程中具体盘口信息有非常重要的分析价值。

图1-12 盘口信息
1.3.1 观察五档盘口情况
五档盘口包括两个基本组成部分,即卖盘和买盘,各盘包含的具体内容如下。
(1)卖盘:包括卖一、卖二、卖三、卖四、卖五5个委托卖出价格,其中卖一为当前的最低审卖价格,如图1-13所示。

图1-13 委卖盘口
(2)买盘:包括买一、买二、买三、买四、买五5个委托买入价格,其中买一为当前的最高审买价格,如图1-14所示。

图1-14 委买盘口
专家提醒
委买手数是指当前买盘中的5个委托数量的总数。
委卖手数是指当前卖盘中的5个委托数量的总数。
如果股票当日涨停或跌停,可以直接由委比数据反映出来。
(1)涨停板委比:涨停板委比值为100%,委托盘全是买盘,图1-15所示为XD民生银()2015年7月7日的涨停板委托盘。

图1-15 涨停板委托盘
(2)跌停板委比:跌停板委比值为-100%,委托盘全是卖盘,图1-16所示为四川成渝()2015年7月7日的跌停板委托盘。

图1-16 跌停板委托盘

委比指标指的是在报价系统之上的所有买卖单之比,是实盘操作中衡量某一时段买卖盘相对强度的指标。委比的计算公式如下:
委比=(委买手数-委卖手数)÷(委买手数+委卖手数)×100%
委比的取值自-100%到+100%,+100%表示全部的委托均是买盘,涨停的股票的委比一般是100%,而跌停是-100%。委比为0,意思是买入(托单)和卖出(压单)的数量相等,即委买∶委卖=5∶5(比值为10的情况下)。
委比就是还没有交易成功,是通过系统委托显示出来的一个参考数字。成交明细是指已经交易成功的分时成交量与及成交价。成交明细显示的是一个真实数据,而委比却是一个虚假的数字,委比上的挂单是随时可以撤的。一般来说,委比指标说明了买入和卖出意愿的不平衡程度,但它并不能反映股票的活跃程度,活跃程度还是要看股票的换手率,同时需注意,委比数值是时时都在变化的。
专家提醒
委差是指委买委卖的差值,是投资者意愿的体现,一定程度上反映了价格的发展方向。委差为正,价格上升的可能性就大,反之,下降的可能性就大。之所以加上“某种程度上”,是因为其中包含了大量人为因素的干扰,比如主力制造的假象等。
1.3.2 观察量比指标情况
量比是指当天成交总手数与近期成交手数平均的比值,量比指标主要用于观察最近5个交易日成交量的活跃度。如图1-17所示,中集集团()2015年7月7日的量比为0.85。

图1-17 中集集团()2015年7月7日的量比正常
量比数值的大小表示近期此时成交量的增减,大于1表示此时刻成交总手数已经放大,如图1-18所示;小于1表示此时刻成交总手数萎缩。
不同的量比值反映出来的市场意义也不同,常用量比值市场意义如表1-2所示。量比值的大小体现了当前的盘口状态,投资者可以根据量比值的大小来确定成交量的大小以及买卖盘口的时机。

图1-18 天成自控()的量比值异常
表1-2 量比值的市场意义

既然量比值的不同可以反映股票的交投热度和市场的冷热程度,那么投资者就可以通过量比值来筛选出当前交投较为活跃、成交量能高的个股,从而进行买入操作来获取丰厚的利润。
下面举例分析通过量比值筛选个股的方法。
步骤1 如图1-19所示,应用交易软件中的量比排名设置为由高到底排序,此时可剔除掉量比过高的个股。经过设置按高低顺序排序后,系统将2015年6月3日当天的股票按量比高低排序,从图中可以看出,量比排名前4名的个股量比值都达到10以上,甚至都超过了20,达到天量的水平。

图1-19 量比排名
步骤 2 分别查看前4名股票的K线图,观察期股价处于什么位置。以艾华集团()为例,如图1-20所示。从图中可以发现,该股属于新上市不久的个股,股价遭遇疯狂炒作,走势极不稳定,后市不明朗,技术不娴熟的投资者不宜参与操作该类股。
步骤 3 把量比排名的上限定为10以下,在此基础上继续进行观察。图1-21所示为华东电脑()的走势图,从图中可以看出,股价从46.20元低位开始拉升,股价多次连续收出阳线,表现十分强势,至2015年6月2日,股价见顶99.95元。到3日当天,股价跳空下跌,走出一根阴线,量比值达1.58新股民短线看盘实战技法入门,掌握操作基础与盘面常识,成交量温和放量,这是股价反转下跌的信号,即使不下跌,也是一波凶狠的洗盘。因此,不建议在此时介入该股,应待后市明朗后,再考虑进行操作。

图1-20 艾华集团()走势图

图1-21 华东电脑()走势图
1.3.3 观察内外盘情况
打开个股走势图,在窗口的右边会显示个股的外盘和内盘情况,如图1-22所示。投资者可以通过对比外盘和内盘的数量大小及比例,从中发现当前行情是主动性的买盘多还是主动性的卖盘多,这是一个较有效的短线指标。
(1)外盘。外盘就是股票的买家以卖家的卖出价买入而成交,成交价为申卖价,说明买盘比较积极。当成交价在卖出价时,将成交数量加入外盘累计数量中,当外盘累计数量比内盘累计数量大很多时,表示很多人在抢盘买入股票,这时股价有上涨趋势。外盘是以卖方卖出价成交的交易,卖出量统计加入外盘。
(2)内盘。内盘就是股票在买入价成交,成交价为申买价,说明抛盘比较踊跃。当成交价在买入价时,将现手数量加入内盘累计数量中,当内盘累计数量比外盘累计数量大很多且股价下跌时,表示很多人在强抛卖出股票。
“外盘”和“内盘”相加为成交量,分析时卖方成交的委托纳入“外盘”,如“外盘”很大,则意味着多数卖的价位都有人来接,显示买势强劲;而以买方成交的纳入“内盘”,如“内盘”过大,则意味着大多数的买入价都有人愿意卖,显示卖方力量较大;如内外盘大体相当,则买卖双方力量相当。

图1-22 内盘外盘
投资者在使用外盘和内盘时,要注意结合股价在低位、中位和高位的成交情况及该股的总成交量进行观察,如表1-3所示。因为外盘、内盘的数量并不是在所有时间都有效,许多时候外盘大,股价并不一定上涨;内盘大,股价也并不一定下跌。
表1-3 据股价位置分析外盘内盘

下面举例分析内盘和外盘。
步骤 1 图1-23所示为中国人寿()2015年7月7日的分时走势图。从图中可以看到,对于某些涨停盘而言,当日内盘远大于外盘,如果此时股价后市上涨的决心相当坚定,投资者就不能仅凭内盘大于外盘就判断该股走势欠佳。

图1-23 中国人寿()走势图
专家提醒
现手是指某一股票的即时成交量。股市最小交易量是1手,为100股,一只股票最近的一笔成交量叫现手。
例如,如果A下单5元买100股,B下单5.01元卖300股,当然不会成交。5元就是买入价,5.01就是卖出价。
此时,有C下单5.01元买200股,于是B的股票中就有200股卖给C了(还有100股没有卖出去),这时候,成交价是5.01元,现手就是2手(即200股),显示2,显示的颜色是红色。
如果D下单5元卖200股,于是A和D就成交了,这时候成交价是5元,由于A只买100股,所以成交了100股,现手是1,颜色是绿色。
因此,主动去适应卖方的价格而成交的就是红色,叫外盘。主动迎合买方的价格而成交的就是绿色,叫内盘。
步骤 2 图1-24所示为江苏阳光()2015年7月7日的走势图。从图中可以看到,对于某些跌停盘而言,当日外盘远大于内盘,如果此时股价后市下跌的趋势比较强,投资者也不能仅凭外盘大于内盘就判断该股走势强劲。

图1-24 江苏阳光()走势图
1.3.4 观察涨幅榜情况
涨跌又称涨跌值,用“元”做单位表示价格变动量。涨跌是以每天的收盘价与前一天的收盘价相比较,来决定股票价格是涨还是跌。
涨跌的计算公式为:涨跌=今日收盘价-昨日收盘价。
一般在交易台上方的公告牌上用“+(正号)”和“-(负号)”表示涨跌,正值为涨,负值为跌,否则为持平。
涨幅就是指目前这只股票的上涨幅度。涨幅的计算公式如下:
涨幅=(现价-上一个交易日收盘价)÷上一个交易日收盘价×100%
下面举例分析分时图中的涨跌、涨幅与振幅。
步骤 1 在五档盘口窗口下方的区域中,投资者可以直接获取当前股票的涨跌情况和涨跌幅度,其中,涨跌数据和涨幅数据为红色,则表示当前股价相对于上个交易日的收盘价上涨,如图1-25所示,上海普天()2015年6月3日的股价相对于2日的股价上涨3.02元,涨幅为10.00%。

图1-25 上海普天()2015年6月3日股价上涨
步骤 2 如果涨跌数据和涨幅数据为绿色,则表示当前股价相对于上个交易日的收盘价下跌,如图1-26所示,柯利达()2015年6月3日的股价相对于2日的股价下跌6.32元,跌幅为-10.00%。

图1-26 柯利达()2015年6月3日股价下跌
步骤3 如果涨幅为0,则表示今天股价没涨没跌,价格和前一个交易日持平。图1-27所示为捷成股份()2015年6月3日的走势图,从图中可以看到,现价为68.50元,上一个交易日收盘价为68.50元,因此,涨幅为:(68.50元-68.50元)÷68.50元×100%=0.00%。

图1-27 捷成股份()2015年6月3日股价涨跌为0
步骤 4 股票振幅就是股票开盘后的当日最高价和最低价之间差的绝对值与前日收盘价的百分比,它在一定程度上反映了股票的活跃程度。如图1-28所示,万好万家()2015年6月2日的收盘价是71.61元,3日最高上涨到75.50元,最低到过65.03元,那么日振幅为:(75.50-65.03)÷ 71.61×100%=14.62%。周振幅分析、月振幅分析以此类推。

图1-28 万好万家()的分时图
专家提醒
股票振幅的数据分析对考察股票有较大的帮助,是反映市场活跃程度的指标。个股振幅越大,说明主力资金介入的程度就越深,反之,就越小。但也不能一概而论,要结合具体的股票价格波动区间进行分析。如果在相对历史低位出现振幅较大的市场现象,说明有主力资金在介入;反之,在相对历史高位出现上述现象,通常预示有机构主力资金在出逃。
1.3.5 观察换手率情况
挖掘领涨板块首先要做的就是挖掘热门板块,判断是否属于热门股的有效指标之一便是换手率。换手率也称周转率,指在一定时间内市场中股票转手买卖的频率,是反映股票流通性强弱的重要指标之一。换手率高,意味着近期有大量资金进入该股,流通性良好,股性趋于活跃。
换手率的计算方式如下:
换手率=成交股数÷流通股数×100%
例如,某只股票在一个月内成交了5000万股,该股票的总流通股数为50000万股,则该股票的换手率就为10%。
下面举例分析换手率中的信息。
步骤 1 图1-29所示为世茂股份()2015年7月7日的分时走势图,该股当日的换手率为2.31%,在3%之下,属于正常情况下的换手率。一般情况下,除了新上市的股票以外,个股的换手率均在3%以下。
专家提醒
一般情况下,大多数股票的每日换手率在1%~25%(不包括初上市的股票)。70%的股票换手率基本在3%以下,3%就成为一种分界。
当一只股票的换手率在3%~7%之间时,该股进入相对活跃状态。
当一只股票的换手率在7%~10%之间时,则为强势股的出现,股价处于高度活跃当中。
当一只股票的换手率在10%~15%,属于机构密切操作个股。
当一只股票的换手率超过15%且持续多日的话,此股成为黑马的可能性很大。

图1-29 世茂股份()分时走势图
步骤 2 新股刚上市,必然会成为市场炒作的热点,往往都会有一波不错的涨幅,经常出现连续涨停的行情,换手率自然也会很高。图1-30所示为派思股份()2015年6月3日的走势图,该新股从发行价9.39元一路连续以一字线涨停,不久股价低开,当日换手率高达34.63%,说明有大量筹码再次转手买卖,可见该股被炒作的热度之高。换手率排行榜是大资金进场运作与否的重要标志,只有大资金进场推动,股价才有可能大幅上升,这是最起码的常识。

图1-30 派思股份()走势图
步骤 3 除了要观察出现高换手率时股价所处的位置,即股价最好处于突破底部的区域外,还要观察出现高换手率持续的时间。如果当日出现高换手率,全天成交量都保持在较高水平,并且维持频繁换手的状态,则说明此时的股价上涨会更加可靠。图1-31所示为国海证券()2014年12月5日的分时走势图,该股当天股价稳步上涨,换手率高达14.87%,并且成交量持续放量,在早盘和尾盘尤为突出,而盘中则有所萎缩。

图1-31 国海证券()分时走势图
步骤 3 图1-32所示为深物业A()的K线走势图,该股股价从2015年2月份开始缓缓拉升,3月27日走出一根中阳线,当日换手率放大,成交量持续放量,此后股价更加强势地上涨,一直涨至16.32元的高点。

图1-32 深物业A()K线走势图
专家提醒
我国的股票分为可在二级市场流通的社会公众股和不可在二级市场流通的国家股和法人股两个部分新股民看盘操作细节下载,一般只对可流通部分的股票计算换手率,以更真实和准确地反映出股票的流动性。观察换手率的主要作用如下。
(1)发掘热门股。换手率越高的股票,说明其交易越活跃,人们购买该股的意愿越高,属于热门股;反之,股票的换手率越低,则表明该股票少有人关注,属于冷门股。
(2)体现变现能力的强弱。换手率高一般意味着股票流通性好,进出市场比较容易,不会出现想买买不到,想卖卖不出的情况,具有较强的变现能力。值得重点注意的是,换手率越高的股票,往往也是短线资金追逐的对象,投机性较强,股价起伏较大,风险也比较大。
(3)判断股价走势。将换手率与股价走势相结合,可以对未来的股价做出一定的预测和判断。某只股票的换手率突然上升,成交量放大,可能意味着投资者在大量买进,股价可能会随时上扬。如果某只股票持续上涨了一个时期后,换手率又迅速上升,则可能意味着一些获利盘的回吐需求,股价可能会下跌。


