<在线配资>民间借贷利息多少合法?别超一年期LPR四倍在线配资>
一、民间借贷的利息是多少钱
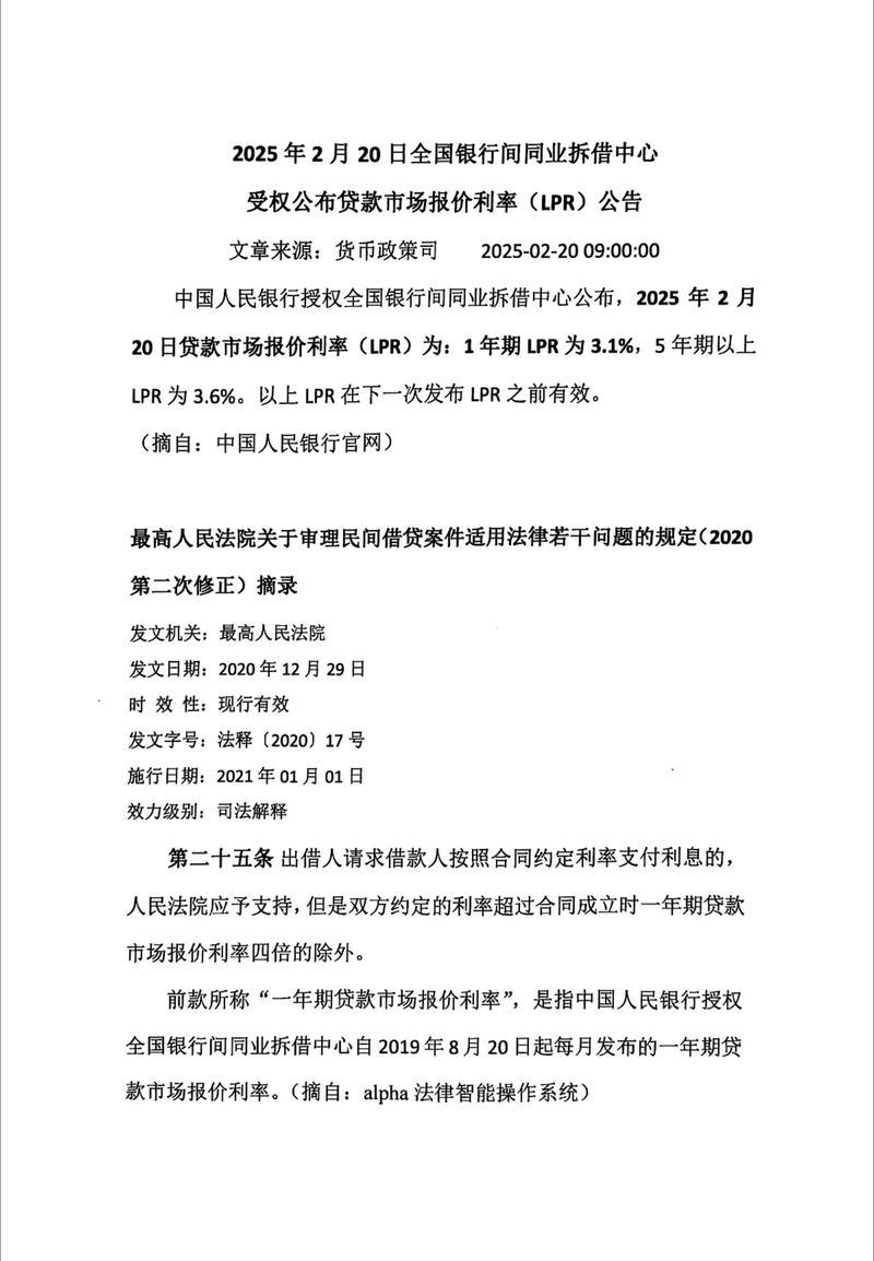
民间借贷的利息一般以双方当事人的约定为准。但是自然人之间的约定利息,不得违反国家有关限制借款利率的规定,年利率未超过一年期银行贷款利率的四倍的,合法有效。
1.借贷双方没有约定利息,出借人主张支付利息的,人民法院不予支持。
自然人之间借贷对利息约定不明,出借人主张支付利息的,人民法院不予支持。除自然人之间借贷的外民间放贷利息多少,借贷双方对借贷利息约定不明,出借人主张利息的,人民法院应当结合民间借贷合同的内容,并根据当地或者当事人的交易方式、交易习惯、市场报价利率等因素确定利息。
2.出借人请求借款人按照合同约定利率支付利息的,人民法院应予支持,但是双方约定的利率超过合同成立时一年期贷款市场报价利率四倍的除外。
前款所称“一年期贷款市场报价利率”,是指中国人民银行授权全国银行间同业拆借中心自2019年8月20日起每月发布的一年期贷款市场报价利率。
按前款计算,借款人在借款期间届满后应当支付的本息之和民间借贷利息多少合法?别超一年期LPR四倍,超过以最初借款本金与以最初借款本金为基数、以合同成立时一年期贷款市场报价利率四倍计算的整个借款期间的利息之和的,人民法院不予支持。
二、民间借贷合同怎么写
1.被担保的债权种类、数额。被担保的主债权为住房抵贷款数额即为贷款金额。

2.债务人履行债务的期限。债务人履行债务的期限实际上就是贷款的期限。
3.抵押物的名称、数量、质量、状况、所在地、所有权权属或者使用权权属。
4.抵押担保的范围。抵押担保的范围包括主债权及利息、违约金、损害赔偿和实现抵押的费用。
5.抵押双方认为需要约定的其他事项。在一般情况下,借款方和贷款方将借款合同和抵押合同并为一个统一的《住房抵押贷款合同》。
三、民间借贷借钱不还起诉会不会成老赖了
民间借贷中还不起钱,如果欠款人是被执行人,未履行生效法律文书确定的义务,并具有下列情形的,会视为老赖:
1.有履行能力而拒不履行;
2.以伪造证据、暴力、威胁等方法妨碍、抗拒执行;
3.以及以虚假诉讼等方式规避执行的等。


