<在线配资>炒股养家等游资交割单分析 学榜样少走弯路在线配资>
纵观中国的股市大咖炒股养家等游资交割单分析 学榜样少走弯路,如赵老哥,炒股养家,瑞鹤仙等,都是中国游资界大名鼎鼎的人物,但是他们的成功都是付出了很大的代价,都是通过自己的努力,赢得了自己的财富和股市上的地位!炒股的朋友众多,为什么就他们出类拔萃了,难道他们的吃苦钻研的精神和努力,我们无法赶超吗?小编觉的不是的,就我知道的,炒股朋友中,有1天开盘复盘10几个小时,数年如一日的人,坚持每一天都是这样重复的去做的!
那为什么还没有悟道,还没有成功,实实在在的成为一方游资霸主,小编认为这个跟人的思维和方向有很大的关系,比如你的方法和思维不对炒股养家交割单,你选的路不对方向再怎么努力也是白费,相反的你得到的副作用反而更大,大家都知道,炒股是没有地方学习的,除了自学就没有什么好的方法的,网上哪些教你炒股的十之八九就是骗你学费,千万不可信,如果他们能赚钱,还在乎你那点学费吗?而现实中,这样的高手也是很少见,因为股市能做到稳定盈利,有所小成的真是凤毛菱角!所以唯一的出路,就是自学成才!
学习也不能盲目的去学,要找到合适的方法,在没有提点的情况下,只有学习榜样,才是唯一的捷径,站在前人的肩膀上,你才能看得更远,更高!同时你也少走很多的弯路,股市中的游资大咖,我读完他们的心得悟道,很有感悟,能真真切切的,感受到他们的领悟和总结,真是在股市上搏杀了多少次,每一句话,每一个逻辑都是拿金针白银换来的,所以大家不去学习他们,难道还去学习谁的吗?
话不说了,今天我就整理了国内顶级游资大佬的悟道心得,供大家学习参考,至于能悟到多少,全得看自己的悟性,希望能帮助到大家下面请看:
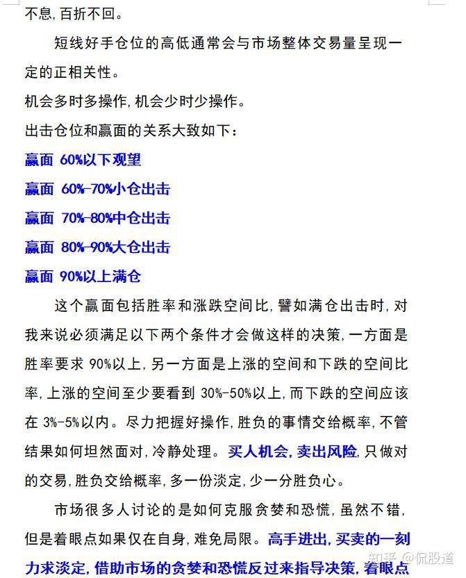
1.赵老哥

原文重合度过高发不出去,固截图,因内容过多以上是悟道心得部分截图!

赵老哥经典语录原文重合度过高发不出去,固截图,因内容过多以上是悟道心得部分截图!2.炒股养家

原文重合度过高发不出去,固截图,因内容过多以上是悟道心得部分截图!

原文重合度过高发不出去,固截图,因内容过多以上是悟道心得部分截图!
原文重合度过高发不出去,固截图,因内容过多以上是悟道心得部分截图!
3.92科比

原文重合度过高发不出去,固截图,因内容过多以上是悟道心得部分截图!

原文重合度过高发不出去,固截图,因内容过多以上是悟道心得部分截图!4.

原文重合度过高发不出去,固截图,因内容过多以上是悟道心得部分截图!


原文重合度过高发不出去,固截图,因内容过多以上是悟道心得部分截图!5.独股一箭

原文重合度过高发不出去,固截图,因内容过多以上是悟道心得部分截图!

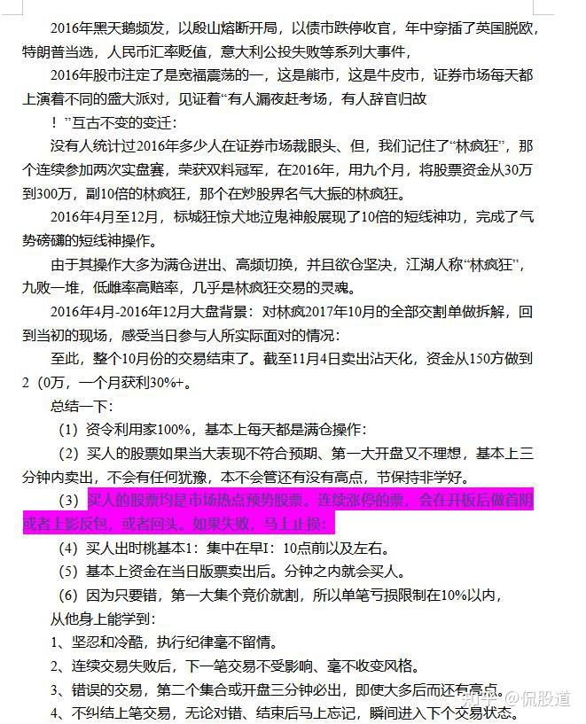
原文重合度过高发不出去,固截图,因内容过多以上是悟道心得部分截图!6.林疯狂

原文重合度过高发不出去,固截图,因内容过多以上是悟道心得部分截图!7.令狐冲

原文重合度过高发不出去,固截图,因内容过多以上是悟道心得部分截图!8.龙飞虎

原文重合度过高发不出去,固截图,因内容过多以上是悟道心得部分截图!9.涅槃重生

原文重合度过高发不出去,固截图,因内容过多以上是悟道心得部分截图

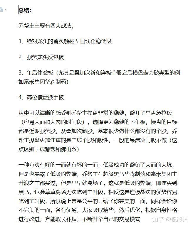
原文重合度过高发不出去,固截图,因内容过多以上是悟道心得部分截图10.乔帮主

原文重合度过高发不出去,固截图,因内容过多以上是悟道心得部分截图
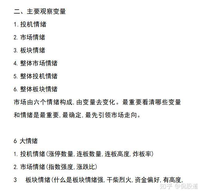
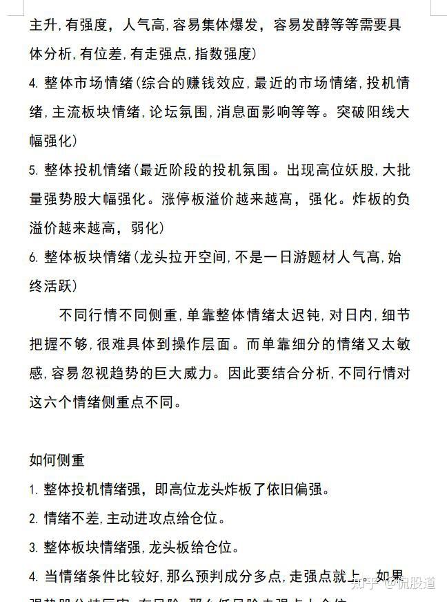
以上是部分游资的悟道心得,大家仔细体会就可知道,其中的逻辑很强,他们对市场的认知,可以说是到了登峰造极的境界,我们要是能去领悟和体会,自然也就得道成功了,哪怕能做到他们的一半也可小有所成。其实最快的捷径就是模仿,这个是最快通往成功的道路之一,总比自己琢磨逻辑,提高认知来的方便,但是我这里建议大家,要找到符合自己的性格操作,同时呢要找到符合自己的老师的语录悟道去学习,我比较喜欢独股一箭和乔帮主的,我我厌恶风险,喜欢低吸喜欢T+0的操作!因内容太多了,我就不都截图了,具体大佬的语录如下图:

总结
大家如果想全部了解,大家可以去这家店铺购买,我当时买完,自己学习了一些,领悟了一些悟道心得,在操作上,还是有一定的帮助,有的时候也得看行情,运气,悟性,因人而异把!下面是这家店铺的的全部私募游资的悟道心得大家可以去了解
这里我想给广大的股友忠告一句:炒股,道和术一定权衡!不要认为模式就是道,其实还是术,真正意义上的道是大局观,认知能力,知行合一的控制力!好了,不啰嗦了,祝大家都可得道,在股市上披荆斩棘,名扬一方!


