<在线配资>股票入门知识:从沙丁鱼罐头炒卖看股票交易本质,你了解吗?在线配资>
1.1 股票入门知识
华尔街有两位“炒手”不断交易一罐沙丁鱼罐头,每一次甲方都用更高的价格从乙方手里买进,这样双方都赚了不少钱。一天,甲决定打开罐头看看:一罐沙丁鱼为什么要卖这么高的价格?结果令他大吃一惊:鱼是臭的!他为此指责对方。乙的回答是:罐头是用来交易的,不是用来吃的。
从这个炒卖罐头的故事中,不难看出其反复交易的本质,就是不断地提高罐头的价格,从中获得最大的利益。而股票的本质也在于此。
在当今社会中,股票已经不是一个陌生的名词,但人们对其真正的理解并不深。作为目前最火爆的投资方式,股票风靡全球。而对于想要开始学习炒股的投资者,则需要进一步认识股票究竟是什么。
1.1.1 什么是股票
股票是股份公司(包括有限公司和无限公司)在筹集资本时向出资人发行的股份凭证,代表着其持有者(即股东)对股份公司的所有权。
这种所有权为一种综合权利,如参加股东大会、投票表决、参与公司的重大决策等,并收取股息或分享红利等。在股票电子化以前,股民购买股票的时候可以得到一张印刷精致的纸质凭证,即实物股票,如图1-1所示。

图1-1 实物股票
随着股票交易的电子化,实物股票逐渐退出了股票交易的舞台,现如今,实物股票已被国家博物馆界定为文物,已经很难再看到。
股票一般可以通过买卖方式有偿转让,股东能通过股票转让收回其投资,但不能要求公司返还其出资。股东与公司之间的关系不是债权债务关系。股东是公司的所有者,以其出资额为限对公司负有限责任、承担风险、分享收益。
在一些西方国家(如美国),投资在社会经济中已经占有极为重要的地位。在资产经济繁荣的华尔街上,来来往往的人士大部分是投资家,如资金雄厚的企业家、银行家、经济学家等。他们通过与全球不同国家和公司的合作,涉及广泛的领域,因而投资后所得到的回报也是非常可观的。
1.1.2 初识股票5个特点
股票作为一种有价证券,有以下几个特点。
(1)不可偿还性。股票是一种无偿还期限的有价证券,当投资者认购了股票后,就不能再要求退股,只能通过二级市场卖给第三者。股票的转让只意味着公司股东的改变,并不减少公司资本。从期限上看,只要公司存在,它所发行的股票就存在,也就是说,股票的期限等于公司存在的期限。
(2)参与性。作为股票持有者,每一位股民都有参与股份公司盈利分配和承担有限责任的权利及义务。股东有权出席股东大会,选举公司董事会,参与公司重大决策。股票持有者的投资意志和享有的经济利益,通常是通过行使股东参与权来实现的。股东参与公司决策的权力大小,取决于其所持有股份的多少,只要股东持有的股票数量达到左右决策结果所需的实际数量时,就能掌握公司决策控制权。
(3)收益性。股东凭其持有的股票,有权从公司领取股息或红利,获取投资的收益。股息或红利的大小,主要取决于公司的盈利水平和公司的盈利分配政策。股票的收益性,还表现在股票投资者可以获得价差收入或实现资产保值增值。通过低价买入和高价卖出股票,投资者可以赚取价差利润。
(4)流通性。股票的流通性是指股票在不同投资者之间的可交易性。流通性通常以可流通的股票数量、股票成交量以及股价对交易量的敏感程度来衡量。可流通股数越多,成交量越大,价格对成交量越不敏感(价格不会随着成交量一同变化),股票的流通性就越好,反之就越差。股票的流通,使投资者可以在市场上卖出所持有的股票,取得现金。通过股票的流通和股价的变动,可以看出人们对于相关行业和上市公司的发展前景与盈利潜力的判断。那些在流通市场上吸引大量投资者、股价不断上涨的行业和公司,可以通过增发股票,不断吸收大量资本进入生产经营活动,收到了优化资源配置的效果。
(5)价格波动性和风险性。股票在交易市场上作为交易对象,和商品一样,有自己的市场行情和市场价格。由于股票价格要受到(如公司经营状况、供求关系、银行利率、大众心理等)多种因素的影响,其波动有很大的不确定性。正是这种不确定性,有可能使股票投资者遭受损失,价格波动的不确定性越大,投资风险也越大。因此,股票是一种高风险的金融产品。例如,称雄于世界计算机产业的国际商用机器公司(IBM),当其业绩不凡时,每股价格高达170美元,但在其地位遭到挑战、出现经营失策而招致亏损时,股价下跌到40美元。因此,如果投资者不合时机地在高价位买进该股,就会导致严重损失。
1.1.3 了解证券交易所
股票市场是已经发行的股票按市价进行转让、买卖和流通的市场。相比而言,股票流通市场的结构和交易活动比发行市场更为复杂,其作用和影响也更大,大部分国家都有一个或多个股票交易所。

证券交易所是指有组织的有价证券交易市场,如图1-2所示,属于非盈利的事业法人,接受国家证券主管机关证券委员会及证监会的领导、管理和监督。证券交易所的业务主要是提供证券集中交易的场所和设施,在主管机关批准的范围内管理证券商和上市公司,提供证券市场的信息服务等。

图1-2 证券交易市场
通常情况下,证券交易所本身并不参与证券交易,而且也不能决定证券价格。证券交易所主要有两种组织形式:公司制和会员制。例如,国内的深圳、上海两大证券交易所采用的都是会员制组织形式。
专家指点
由于证券交易只给券商会员提供交易场所,因此普通自然人和法人不能直接到证券交易所进行买卖交易,所有证券交易都必须通过券商来进行,即成为交易所会员的券商可以进入交易市场参与交易。
1.1.4 了解券商功能分类
从功能上,券商可分为证券经纪商、证券自营商和证券承销商。
(1)证券经纪商:是指代理客户买卖有价证券的证券机构,是中介者股票入门知识:从沙丁鱼罐头炒卖看股票交易本质,你了解吗?,以赚取佣金为目的。
(2)证券自营商:是指自行买卖证券的证券机构,它以自己的名义、账户在交易市场买卖证券。
(3)证券承销商:是以包销或代销的方式发售证券的机构。
目前,我国在上海和深圳设立了证券交易所,各地券商则分别是两个证券交易所的会员。在国内我要学炒股视频,券商可以兼营以上3种业务。
通常,投资者只需要和证券公司有直接联系,如果需要买卖股票,可到证券公司办理委托;券商的业务员在受理委托后,便会立即通知在证券交易所内的驻场交易员;驻场交易员接到委托通知,按一定方式在场内依照委托要求进行公开申报,完成交易。
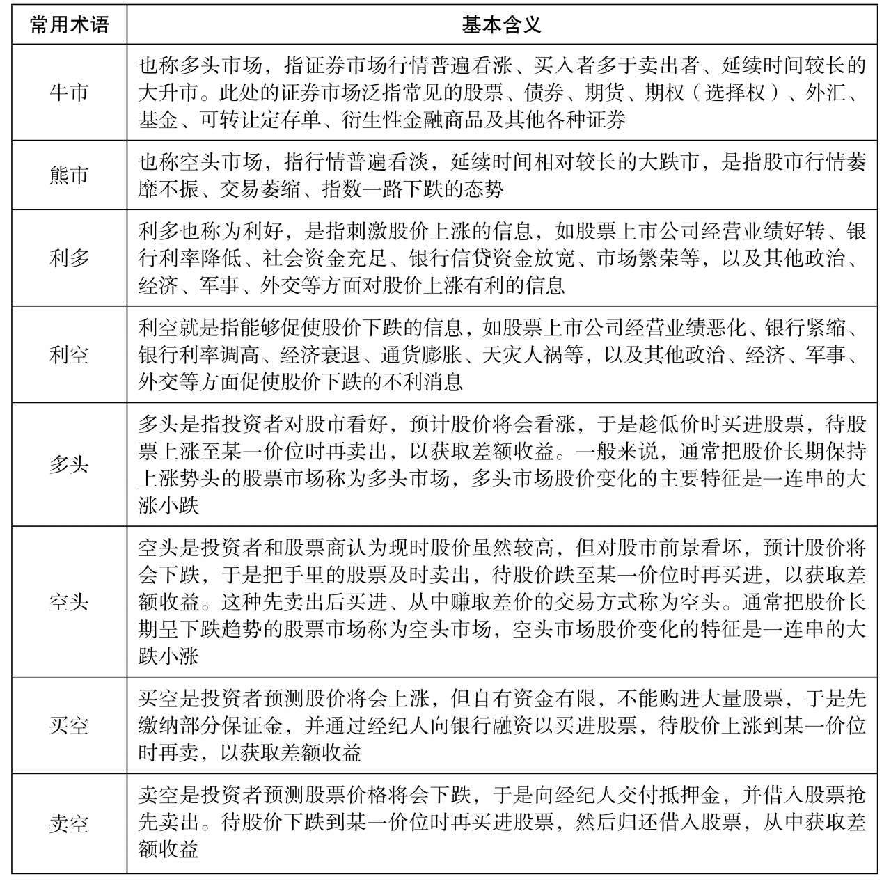
1.1.5 熟知股市常用术语
在认识了相应的股票和股票市场知识后,投资者需要对相关的股市名词术语进行相应的了解,如表1-1所示。股票术语就是在股市中用来表达各种量能关系的特殊语言,广泛流通于股票交易与市场分析中。
表1-1 股市常用术语

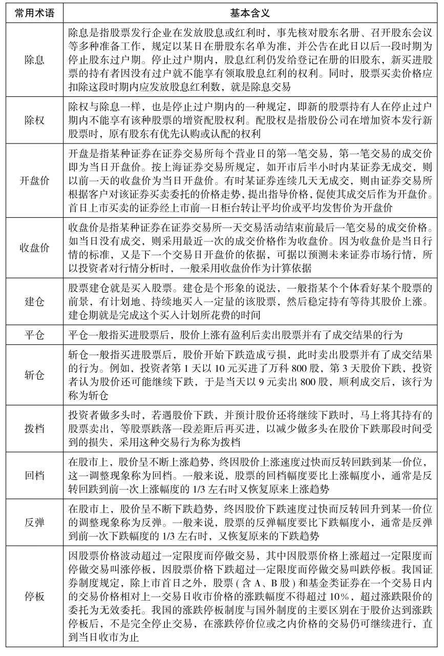
续表

续表



