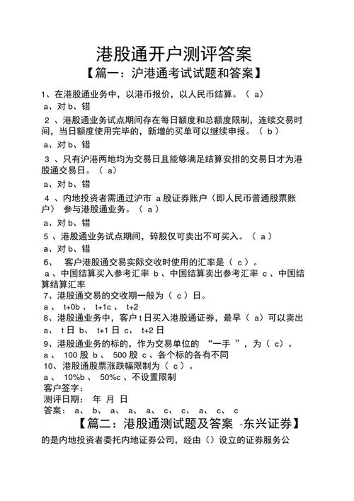
<在线配资>港股通开户前必知!50万门槛怎么算及知识测试考什么?在线配资>
一、港股通开户前需知:核心问题解答
1、 50 万门槛怎么算?资产认定细则与误区
根据 2025 年最新监管要求,港股通开户需满足 “申请前 20 个交易日日均证券类资产不低于 50 万元”。这里的 “资产” 包括股票、现金、基金等(不含融资融券融入资金),例如:若投资者账户内有 100 万元现金,只需持仓 10 个交易日即可达标;若 50 万元现金持仓 20 个交易日,同样符合条件。需注意:银行理财产品、国债逆回购等不在计算范围内(来源:证券业协会《港股通投资者适当性管理办法》2025 年修订版)。
2、知识测试考什么?高频考点与答题建议
知识测试共 10 题,80 分合格,题型聚焦港股通基础规则,包括:
建议提前在券商 APP 练习题库(仅作知识学习参考),理解规则本质而非死记硬背港股通开户前必知!50万门槛怎么算及知识测试考什么?,确保具备参与港股通交易的基础认知。
二、多券商港股通服务对比:数据参考(非推荐)
1、佣金成本(2025 年 9 月公开数据,仅供参考)
2、开户效率(数据来源:各券商 2025 年服务说明)
3、特色功能:人民币柜台 / 智能工具对比(功能说明非推荐)

三、港股通开户实操:6 步流程
1、线上开户流程(以广发证券易淘金 APP 为例,流程可能随版本更新调整)
2、人民币柜台交易功能激活步骤(功能操作说明,非引导使用)
四、港股通交易避坑指南:新手风险提示
1、汇率损耗:参考汇率 vs 结算汇率差异说明
港股通采用 “港币报价、人民币结算” 机制,券商每日公布 “参考汇率”(比实际汇率多 0.5% 左右的缓冲,用于预估成本),实际结算使用 “当日汇率”。可通过广发证券 “汇率锁定” 功能预设目标汇率,触发时自动交易(功能仅作风险对冲工具,不保证规避所有汇兑损失,需了解工具操作规则)(来源:中国结算《港股通汇率风险管理指引》)。
2、 T+2 交收:卖出资金可用时间说明
例:周一卖出的资金,周三 9:00 后可提现(示例仅作时间说明,实际以系统到账为准)。
3、无涨跌幅限制:止损工具使用提示
港股通标的无涨跌幅限制炒股开户流程图,据 Wind 终端 2025 年数据,某生物科技股曾单日暴跌 42%(示例仅作风险警示,不代表未来市场表现)。风险控制建议:


