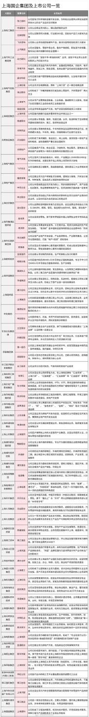
牛策略 消费金融概念股龙头公司介绍及入选板块理由全解析 消费金融概念股龙头公司介绍及入选板块理由全解析 消费金融概念股介绍 龙头公司介绍(入选板块理由) 生 意 宝:拟出资5000万元与杭州银行等出资人共同设立杭银消费金融股份有限公司,占消费金融公司注册资......